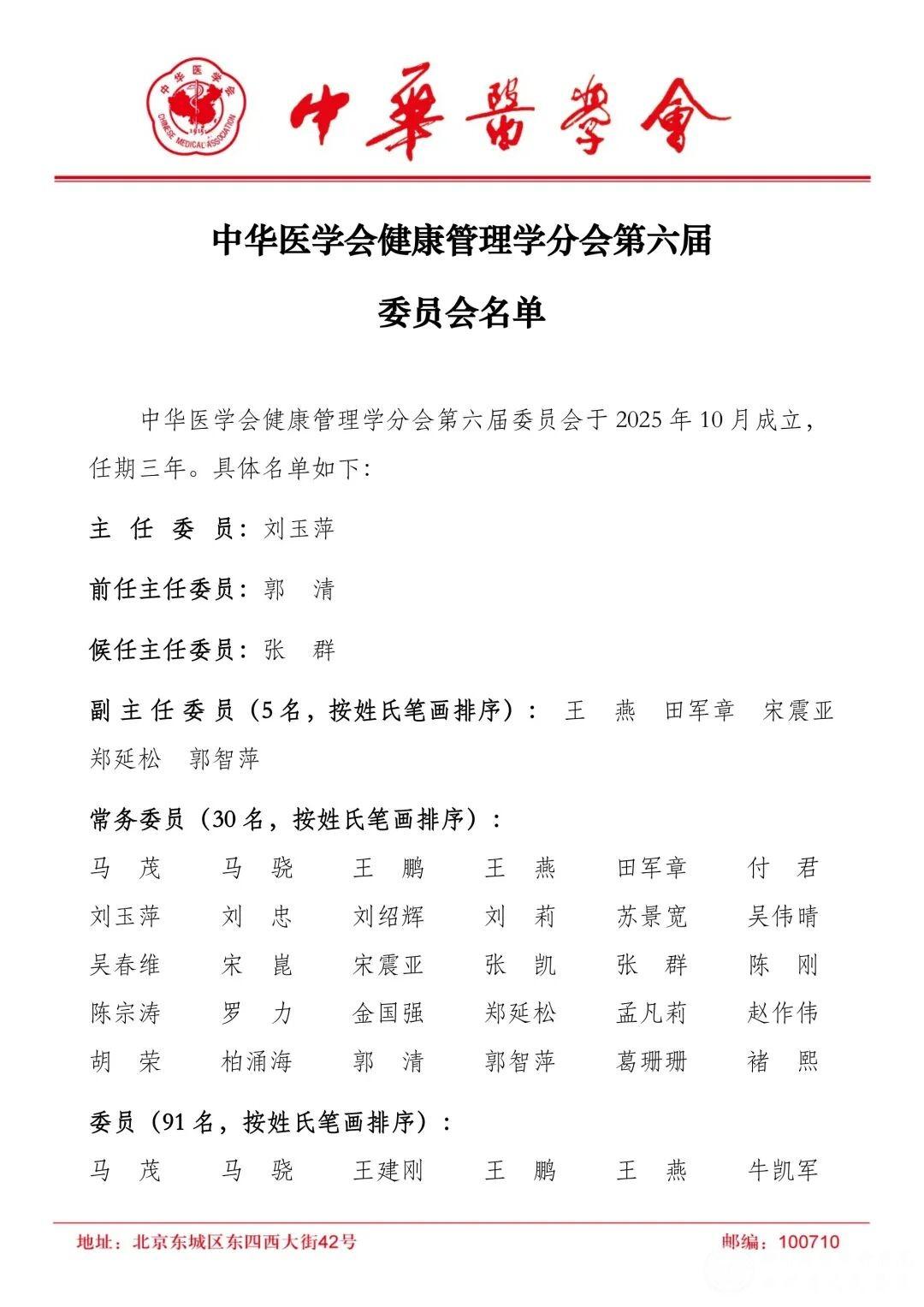
农工党省医院总支党员、医院健康管理中心主任刘玉萍教授当选中华医学会健康管理学分会主任委员!
发布时间:2025-10-21 15:51本文来源: 宣传统战部
分享到:
近日,中华医学会健康管理学分会在北京召开换届选举会议,选举产生了中华医学会健康管理学分会第六届委员会。四川省医学科学院·四川省人民医院(电子科技大学附属医院)健康管理中心主任、健康管理研究所所长刘玉萍教授当选主任委员!
同时,中心副主任帅平教授当选中华医学会健康管理学分会第六届委员会委员兼副秘书长。


扫一扫 手机端浏览

